常にお客さまの「安全」「安心」「快適なサービス」を第一に
HOME
高速乗合バス
路線バス
隠岐汽船接続バス
貸切バス
新着情報
会社案内
常にお客さまの「安全」「安心」「快適なサービス」を第一に
HOME
高速乗合バス
路線バス
隠岐汽船接続バス
貸切バス
新着情報
会社案内
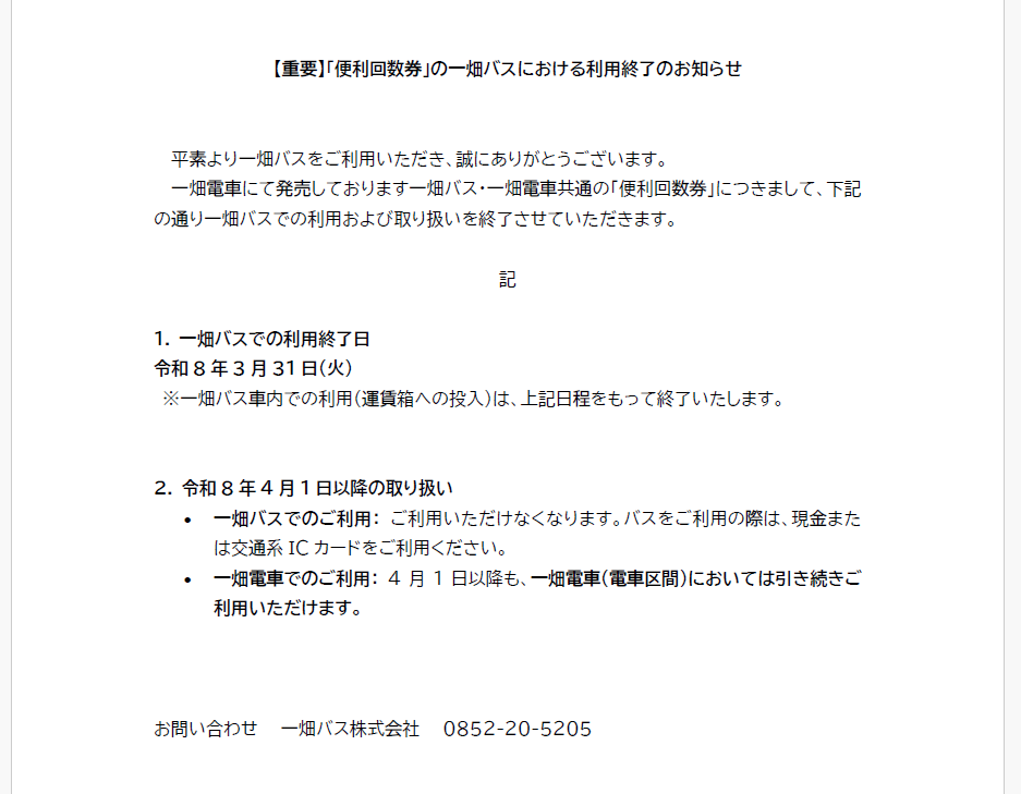
【重要】便利回数券の一畑バスにおける利用終了のお知らせ